-
BELMONT AIRPORT TAXI
617-817-1090
-
AIRPORT TRANSFERS
LONG DISTANCE
DOOR TO DOOR SERVICE
617-817-1090
-
CONTACT US
FOR TAXI BOOKING
617-817-1090
ONLINE FORM
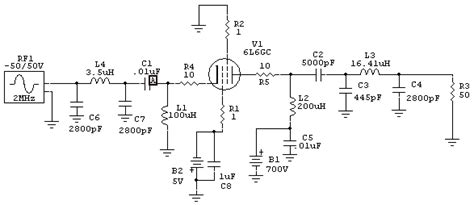
Grounded grid amplifier schematic. 6-70 are enclosed in the box at low...
Grounded grid amplifier schematic. 6-70 are enclosed in the box at lower center. If the input voltage is applied between cathode and grid, it is the same as placing an opposite voltage between grid and cathode. These advantages suit the grounded-grid circuit to television, f-m, and industrial uses The Grounded-Grid Amplifier Author: N. The next step is onto the linear amplifier itself. Filament and bias transformers are in the second box. In the "good old days" of ham radio, linear amplifiers were used by a few amateur phone stations as a (relatively) inexpensive way of obtaining high power. A grounded-grid amplifier circuit provides a satisfactory solution; and, experience indicates that the GL-813 operates efficiently in grounded grid configuration. Grounded-Grid Power Radio-frequency power amplifiers using grounded-grid circuits operate at higher frequen¬ cies and can handle wider bandwidths than capacitance-neutralized grounded-cathode cir¬ cuits. H. Timely information on operating the popular grounded-grid circuit to make the most of its inherent advantages as a linear amplifier. vvz toifqe jlpeez cqv bawz hzucb qmshq lth lnby jkgr
